MENUMENU
  • Board
    • Find a School
    • Contact Us
    • Site Map
  • Students
    • Edsby
    • Office 365
    • Virtual Library
    • LMS
    • Clever
  • Parents
    • Parent Portal
    • Bus Delays/Cancellations
    • School Cash Online

Near North District School Board

MENUMENU
  • Go to homepage
  • Schools
        • Find Your School
        • District Map
        • How do I Register?
        • Contact Us
  • Programs
        • Programs

        • Adult and Alternative Education
        • Adult English as a Second Language
        • e-Learning
        • English as a Second Language
        • Equity and Well-Being
        • Extended French
        • French Immersion
        • Indigenous Education
        • Kindergarten
        • Mathematics for Families
        • Programs (cont.)

        • Mental Health Resources
        • Mental Health Support Services
        • Safe and Accepting Schools
        • Special Education
        • Summer School
        • Specialized Programs

        • Arts Nipissing
        • Dual Credits
        • International Baccalaureate
        • Ontario Youth Apprenticeship Program
        • Near North Sports
        • Personal Support Worker (PSW)
        • Specialist High Skills Major
        • STEAM Program
  • Parents
        • General Information

        • Diploma Requirements
        • Indigenous Student Self-Identification
        • School Calendar
        • Stay informed
        • Xello Parent
        • Starting at NNDSB

        • Childcare & School-Aged Programs
        • Parent Involvement
        • School Registration
        • Transportation
        • Login

        • Manage My Account
        • Parent Portal
        • School Cash Online
        • Edsby
        • Who should I talk to?
        • P.A. Activities
  • Board
        • Administration

        • Senior Administration
        • Board and Committee Meetings
        • Board Governance
        • Board of Trustees
        • Director’s Annual Report
        • Multi-Year Plan
        • Operations

        • Capital Planning
        • Financial Information
        • Tenders & RFPs
        • Ventilation Report
        • School Renewal Investment Report
        • Staff Portal
        • General Information

        • ​Accessibility
        • Administrative Guidelines
        • Community Use of Schools
        • Concussion Resources
        • Energy Management
        • Safe and Accepting Schools
        • FOI and Transcripts
  • Learning Resources
        • Clever
        • Copyright Decision Tool
        • Edsby
        • Brightspace LMS
        • Passport to Learning
        • Learn 360
        • Manage my Account
        • Microsoft Teams
        • Ontario Education Resource Bank
        • Office 365 Apps
        • Office 365 Mail
        • TVO Mathify
        • Virtual Library
        • Xello
        • Safe Workplace Training
  • Communications
        • About Communications
        • Social Media at NNDSB
        • Media Contact
        • Media Releases
        • Blog
  • Join Our Team
  • Staff

Who should I talk to?

Who should I talk to?

Who should I talk to banner

Communication is an essential component of any organization. Whether the purpose is to update employees on new guidelines, to prepare for inclement weather, to ensure safety throughout the organization, or to hear public opinion, effective communication is integral to an effective organization. To be successful, organizations must have comprehensive policies and strategies for communicating with employees, partners, and the community. With more than 2,000 staff members, the families of almost 10,000 students, and countless community partners, it is imperative for NNDSB to maintain reliable, functional, and effective communication protocols.

Please refer to our school directory for contact information for NNDSB schools.

Communication Protocol

NNDSB Parent/Guardian Communication Protocol

Purpose/Objective

In June 2024, the Ministry of Education issued PPM (Policy/Program Memorandum) 170. Part of PPM 170 directs school boards to develop a protocol for communicating with parents/guardians. This protocol sets out standards for acknowledging and responding to parent inquiries.

Process

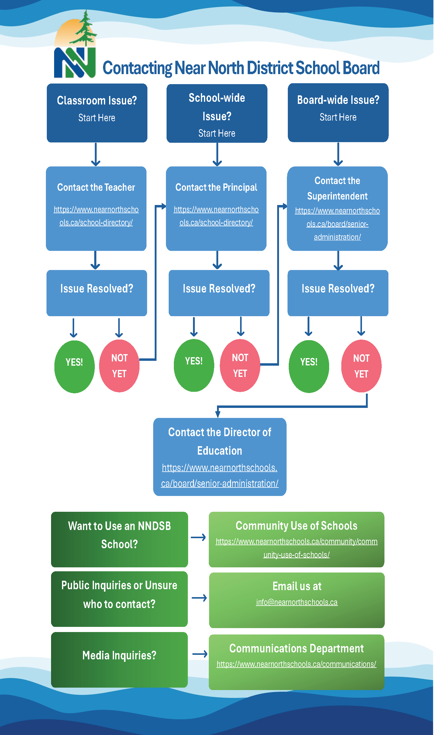
Parents/guardians can make inquiries pertaining to their child’s education at the following levels:

  • Classroom level (handled by classroom teachers and support staff)
  • School level (handled by the school administration staff)
  • Board level (handled by the appropriate staff member depending on the nature of the inquiry)

This chart provides an overview of the process for making inquiries and how they may be addressed.

In addition, parents/guardians can reach the board by:

  • Phone: 705 472-8170 (toll-free 1-800-278-4922)
  • Email: info@nearnorthschools.ca
  • If a parent/guardian would like to make an anonymous report of an incident of bullying, racism or hate, or suspicion or signs of sex trafficking, they can use our Safe Schools Reporting Tool.

Timelines and report back

Parents/guardians can expect to receive acknowledgement of their inquiry/concern within 2 business days. If a response cannot be fully provided within 5 business days, parents/guardians will be notified and provided with an estimated date of response.

Please note that we believe that all members of the NNDSB community are responsible for identifying and dismantling all forms of oppression. We value respectful communication and reciprocal dialogue. Any form of discrimination, violence, harassment, or verbal abuse will not be tolerated in communication from any party.

 

Public Question Period
  1. During the Board meeting, questions will pertain only to agenda items appearing on the agenda for that meeting
  2. The purpose of the public question period is to allow members of the public to address specific questions to the members of the Board.
  3. If required, each agenda will include a question period not to exceed ten minutes during which any member of the audience may ask a question of the Board. Speakers are asked to limit their questions to two (2) minutes or less. The Chairperson reserves the right to limit the time allotted to any speaker. Questions related to operational areas that the Board has delegated to the Director of Education will be referred to the Director for response within a reasonable time period.
  4. The Chair of the Board will explain the procedures for question period as set out in this Board’s By-Law at the beginning of question period.
  5. Questions will be addressed to the Chair of the Board. The Chair, if unable to provide an immediate response, may direct the question to another trustee, or the Director of Education. The Chair has the option of deferring a response where additional information is required to fully and accurately respond on behalf of the Board.
  6. Questions shall be submitted, in writing, using the public question form. Key information includes: • Name and address • Phone and email contact • Overview of question • Signature of questioner.
  7. Questions will be addressed in order of submission; each questioner will be allowed one question with additional questions if time allows.
  8.  If required, the question period will last a maximum of ten (10) minutes. The Chair will ensure adherence to the principles of this By-Law.
  9. Questions concerning the character or performance of named individuals (students, staff, citizens, or trustees) shall be ruled out of order by the Chair.
  10. Employees of the Board or representatives of employee groups shall not utilize the public question period to express their views relative to their employment or professional interests.
Presenting to the Board of Trustees

Requests can be made to speak to any formal committee of the Board by following the instructions below.

  1. Request to address the Board

Contact the Executive Assistant to the Director of Education with your request.

Please include:

  • The name of the speaker (delegate)and their organization.
  • The topic and a description of the issue.
  • The requested audience (specific committee or the Board as a whole.)
  • Contact information for the speaker (address, phone number and/or e-mail.)
  1. Request Review

The Board’s Agenda Setting Committee will review the request to make sure it aligns with the board’s Multi-Year Strategic Plan and the focus of the meeting.

Please note, the following are confidential and not appropriate for public Board agendas:

  • Issues involving board employees.
  • Contract, employment, and collective agreement disputes or issues.
  1. Advance Notice

Delegates (speakers) will receive a response to their request.

If the request is accepted, the presentation including the speaker’s name must be submitted in writing no later than 12 noon on the Wednesday of the week before the scheduled board meeting date.

  1. Procedure

When presenting to a Board committee or at a Board meeting, the presenters must follow strict meeting rules. Meeting rules will be provided if the presentation is accepted.

  1. What will happen during the meeting
  • Presentation (delegation): The meeting Chair will invite the speaker to present.
  • Subject matter: comments and remarks must be limited to the subject matter of the approved presentation.
  • Time: presentations are limited to ten (10) minutes unless the Board or committee decides otherwise.
  • Questions: trustees or committee members may ask questions through the meeting Chair.

More information regarding the delegation process can be found in the Board’s Governance Manual.

Public Inquiries Administrative Guideline

ADMINISTRATIVE GUIDELINE - PUBLIC INQUIRIES
EFFECTIVE DATE:  SEPTEMBER 24, 2008
*FORMERLY:  COMMUNICATIONS:  COMMUNICATION PROTOCOLS FOR INQUIRIES
REVISED DATE:  AUGUST 31, 2015
RESPONSIBILITY:  DIRECTOR OF EDUCATION

RATIONALE

Near North District School Board is committed to developing and maintaining strong relationships with families, students, and the community. Together we create safe, positive climates for learning and working. Therefore, it is the policy of Near North District School Board to address public inquiries in a fair, respectful, and effective manner.
Near North District School Board believes that the process of addressing public inquiries is an opportunity to improve relationships with our community members. It is the practice of the Board that public inquiries and questions should be dealt with at the level closest to the issue.

1.0 STEPS IN COMMUNICATING WITH SCHOOLS

If a parent/guardian has an inquiry about a school matter, these are the steps that should be followed:

Step 1: Talk with your child’s teacher
The parent/guardian should discuss an inquiry or issue with the classroom teacher at a mutually convenient time.

Step 2: Talk with your school principal
If the parent/guardian and the teacher are not able to resolve the issue, it should be discussed with the school principal (or designate). In the case of an inquiry expressed by a community member, the first point of contact should always be the school principal. The principal (or designate) will gather facts from everyone involved to clarify the problem and work to resolve the matter as quickly as possible. Fundamental to every inquiry follow-up is the board’s expectation that students and employees will follow school and board policies and procedures.

Step 3: Talk with your school superintendent
If the parent/guardian/community member and the school principal are not able to resolve the issue, the parent/guardian/community member may discuss the issue with the school superintendent. The superintendent will review the matter as it relates to established policies and procedures and will respond to the parent/guardian/community member about their inquiry.

Step 4: Request the matter be referred to the director of education
If the parent/guardian/community member and the school superintendent are not able to resolve the issue, the parent/guardian/community member may refer the issue to the director of education. The director of education will review the matter and support the supervisory officer in resolving the query.

Step 5: Request the matter be referred to your local trustee
If the parent/guardian/community member and the director of education are not able to resolve the issue, the parent/guardian/community member is encouraged to ask for a referral to their local trustee. In the event that all other steps have been exhausted, the parent/guardian/community member may register as a delegation and make a presentation to the trustees at a regular meeting by contacting the executive assistant to the director of education. The Board will consider requests from members of the public to make presentations at Board meetings as outlined in By-Law XII.

2.0 REPRESENTATIVE OF THE PARENTS/GUARDIANS

Parents/guardians have the right to have a representative of their choosing in attendance at meetings with staff. Any costs/expenses associated with such a representative are the responsibility of the parents/guardians.
A representative supporting the parents/guardians must agree, at the outset or in advance of the meeting, to respect and maintain the confidentiality of any matter discussed at the meeting between parents/guardians and staff. Parents/guardians and/or representatives may be asked to sign a confidentiality agreement.
Principals, staff, and parents/guardians will be notified in advance of a meeting as to who is anticipated to be in attendance.

3.0 MATTERS THAT SHOULD NOT BE DISCUSSED BY STAFF

Although the subject matter of meetings between parents/guardians and staff may be fairly broad, these meetings will generally relate to the education of the parents’/guardians’ student(s) at the school in question. However, there are certain matters that staff are unable to discuss with parents/guardians/community members, including personal details or disciplinary measures concerning other student(s) and staff.
In the event that discussion cannot be limited to the subject matter that led to the meeting (generally the education of the child of the parents’/guardians’ child(ren) at the school in question), staff will bring closure to any meeting that becomes a discussion of personal details concerning other students or matters related to staff performance issues.

4.0 ROLE OF TRUSTEES

Trustees play a very important role in education here in the Near North District School Board. As representatives of their communities and advocates for students, families, and community members, the local trustee can greatly assist in facilitating communication between the parent/guardian and the appropriate staff member at the school or board level. In the case of community member issues, the trustee can facilitate communication with the school principal. Parents/guardians/community members may contact trustees at any time.
Trustees will direct the parent/guardian/community member to the process that should be followed in resolving any inquiries or to the appropriate person or step in the process (dependent on the steps parents/guardians/community members have already taken to resolve the inquiry at the time the Trustee is contacted) but shall not act as a representative opposing the policy of the Board.

5.0 ROLE OF SCHOOL ADVISORY COUNCILS

School Advisory Councils are established to advise principals on matters such as school’s efforts to improve student achievement and well-being. They are not a forum to discuss individual issues related to teachers, other staff members, specific students, or their parent/guardian. Any of these matters brought to a school advisory council member or any school advisory council meeting should be referred immediately to the school principal.

NNDSB Indigenous Education Logo

Biindigen

Mii gwi Anishinabek wewena nkenmaaminak dependajig maa kiing.
"We acknowledge in a good way, the original people of the land here"
We value the cultures, histories and relationships with the Indigenous Peoples of Turtle Island (North America)

Connect With Us

Near North District School Board
963 Airport Road, P.O. Box 3110, North Bay, ON P1B 8H1
[P] 705-472-8170   [TF] 1-800-278-4922   [F] 705-472-9927
MENUMENU
  • Contact Us
  • Find Your School
  • Parent Portal
  • ​Accessibility Standards


Copyright © 2026 · Near North District School Board